Menu ☰ Select Cleaning logo
Select Cleaning logo
Top

Phone Xavier now on 021 661 690

Master Franchisee training operators

Join a Winning Team

Start a Master Franchise with our award-winning business system.

The Winning Formula

Illustration of trophy

Start your business with a proven multi-award winning business system

Illustration of trophy

Build a royalty-based residual income in a rapidly expanding market

Illustration of trophy

Sit back and relax knowing that your business is resilient to economic swings

It’s everyone’s dream. Let us show you how you can make it happen…

Master franchisee sitting at desk with laptop

There are now over 350 franchisees in NZ & Australia servicing over 13,000 clients.

The OpportunityStart Your Own SelectCleaning Master Franchise

We're looking for astute sales orientated business people to develop and manage new areas in the home cleaning market throughout New Zealand.

Basic Franchises are for people who want to do the everyday work to earn a steady income. They are good at what they do but may not have the skills or inclination to run a bigger business.

Master Franchises develop local sales and marketing (there is plenty of demand out there) to deliver the work to the franchisees and oversee the operation in order to maximise their own royalties. They recruit, support and train franchisees. The key is enjoying talking to people and building relationships.

Select Group’s central services provide the core administration functions (including on-line systems) as well as all the training and branded materials appropriate for each operation.

Enquire Now
Busy city scene with motion blur

Consumers priorities are changing and they are increasingly time pressured.

The GrowthCapture a Rapidly Expanding Growth Market

With increasingly busy lifestyles, many consumers now choose to outsource their chores, and the younger Gen X & Y do not even want to clean their own homes! This reaffirms residential cleaning will continue to be a growing market.

People are increasingly living time pressured lives, making it difficult for them to stay on top of things. This is resulting in more and more people outsourcing many of their household chores – including cleaning. With quality cleaners in short supply, they place great value in getting a cleaning service that is reliable and professional.

SelectCleaning is a residential-focused system with the added attraction that all operators are security checked to give peace of mind to customers. The people who deliver the service are owner-operators so they are keen to keep customers happy and take pride in their work. Their training is thorough so the correct methods and materials are always used to suit the task and deliver exceptional results.

Most work is normally paid daily, giving the operators a very positive cashflow and the motivation to continue working hard.

Ensuring everything is in place to provide an impeccable service is key to customer satisfaction, which in turn leads to long-term retention and the potential for valuable word-of-mouth referrals that will help grow the business further.

Enquire Now
Hands holding mechanical cogs against a sunset

The Select Management System is a comprehensive and well resourced system based on over 15 years experience in the service franchise market, with over 350 franchisees operating at various levels across a variety of businesses.

The StrategyPlug into Our Award-Winning Business Machine

Hit the ground running with all the systems, strategies and tools you need to get your business cranking.

The hardest element of setting up any business is establishing efficient and profitable systems and a solid strategic foundation. This usually takes years of testing and refinement before you can reach true potential.

Now you can hit the ground running by simply plugging into our own established business system that has been recognised and awarded with multiple franchise accolades over the years.

With everything in place you can focus on the important stuff like marketing, generating sales and growing the business.

In simplistic terms, the Master Franchise Machine consists of three core areas: Admin, Relationships and Sales. In turn, every franchisee sale you make will result in a new Franchisee Machine being activated. So you are effectively building a network of Franchisee Machines that are continuously generating sales and feeding your machine with royalty payments.

We have already done the hard work putting strategic systems in place for each core area that will help you run them efficiently and effectively. So no matter what issues you might face, you have the tools to deal with them quickly.

Enquire Now
Hand building a tower of wooden houses with a growth chart

A SelectCleaning Master Franchise provides a solid business opportunity for investors interested in building a royalty based residual income with ongoing growth potential.

The RewardsGrow a Royalty-Based Residual Income

Master Franchisees enjoy both the benefits from the initial franchise sales fees as well as the ongoing franchise fees that are paid each month. The more franchisees that you recruit, the more royalties you'll earn every month!

SelectCleaning works on a pricing structure that allows Basic Franchise Operators to choose a guaranteed level of business according to their personal capacity and aspirations. The more guaranteed business they want, the more they pay up front. They then pay a monthly royalty on their franchise.

This system makes it easier to attract operators.

As a Master Franchise, your on-going job is to provide that workflow so you naturally benefit from those fees.

You receive:

  • 90% of the initial franchise sale fees
  • 90% of the royalties
  • 90% of any other incomes from contracts, products and services.

So that means your obligations are to pay 10% of all those incomes along with an additional monthly administration fee to Select. The fee for administration is paid to Select by everyone to keep the system running and keep the manuals and software going.

Apart from normal business overheads, your costs will include those for advertising/marketing to attract new franchise owners and the work to feed them. There are resources, business plans and processes detailed in the manuals and training.

You will be attracting Basic Franchise sales through advertising, marketing and referrals. The better you are at converting the leads and the more the franchisees want to earn, the greater your rewards. That makes it a win-win situation.

Enquire Now
Rain falling on a colourful umbrella

A SelectCleaning franchise provides protection against unpredictable economic influences and fluctuations.

The SecurityEnjoy the Stability of a Resilient Service

Over recent times, the home cleaning market has proven to be resilient (so far) to economic swings including the financial crisis and COVID-19 pandemic. This means you can rest assured that your business and income is likely to remain relatively stable and reliable.

It would be an extremely poor business decision to enter into a service market that is prone to short-term trends, economic swings or other unwelcome influences. A smarter strategy is to choose a proven category that is solid and dependable.

Home cleaning services have existed for hundreds of years and will continue to be in demand. In fact, in recent decades the home cleaning market has continued to surge as it is no longer just for the elite and has been influenced by increasing health concerns in society such as dust allergies or viruses.

With residential cleaning doing so well in all economic climates, a proven history of consumer demand, retention and continued growth, a home cleaning franchise is arguably one of the smartest business opportunities available today.

Enquire Now
Close up of business people shaking hands

You'll need to enjoy talking to people, building relationships and possess the ability to turn leads into sales.

The RequirementsHave You Got the Right Credentials?

The most important ingredient to consider once you have chosen an outstanding franchise opportunity is yourself – are you suitable?

To make the most of the Select Master Franchise you need a positive attitude. At your core is the belief that you can succeed despite external circumstances – that a sound plan will pick them off one by one and bring rewards.

How good are you at excuses?

When selling how often have you reported or even told yourself:

  • “They didn’t buy because the price was too high”,
  • “I couldn’t speak to the right person”,
  • “Nobody wants this sort of product”,
  • “The adverts are wrong”
  • “The website doesn’t say the right things”,…

And all the rest.

The better you are at excuses the worse you are likely to be in business. As your own boss those get-outs will only damage your future.

How methodical are you about dealing with issues?

How much do you put unpleasant things aside ‘to another day’ and only deal with the nicer ones? If something unexpected occurs, is your instinct to avoid upset or to blame others possibly even confronting them to demand action.

Do you declare that everything will be fine and pour another glass of wine or sit down to have a good think, break the tasks down into manageable parts and then sell your solutions to those who can help?

How good is your track record at conversions – turning leads into sales?

This is all about convincing and motivating other people – and that is not achieved by wearing them down with relentless sales blurb. You will be recruiting Franchise Operators and they are the ones who will be generating the income you share in. The better your recruitment and subsequent support, the higher performance you will achieve with them.

How good are you at basic administration – ensuring that payments both in and out flow on a regular cycle?

Do you have the patience to provide the necessary training to the Franchise Operators whom you recruit?

Enquire Now
A Master Franchisee training franchise operators

Become part of the Select family – a professional and successful franchise that will provide you with all the support you need to succeed.

The Next StepJoin a Winning Team and Make it Happen

Everybody talks about it and some people make it happen – we look forward to helping you build and grow a prosperous Master Franchise.

We know that deciding which business is right for you is a difficult process. You have many options and there are plenty of sound franchise opportunities out there. However, none can offer the same guarantees, support and lifestyle opportunities as a SelectCleaning home cleaning franchise.

At SelectCleaning we have built what we believe to be the best home services franchise in the market. We have used our considerable expertise and the resources of our parent company to build an outstanding award-winning system that works.

With a SelectCleaning Master Franchise you will own the Master Franchise rights for SelectCleaning in your area. After completing our training programme you'll recruit and look after franchisees who will work for you! This is a significant executive opportunity to build a substantial royalty based income from your own franchisees.

A strictly limited number of SelectCleaning Master Franchises are now available. They offer a truly inspiring franchise opportunity working, motivating and assisting others to achieve their goals and, in turn, allowing you to achieve yours through the use of this system.

Now it’s up to you.

Contact us today for more information about how we can help you build a successful Master Franchise. We look forward to welcoming you to the SelectCleaning family. It's a decision that you’ll be glad you made.

Enquire Now

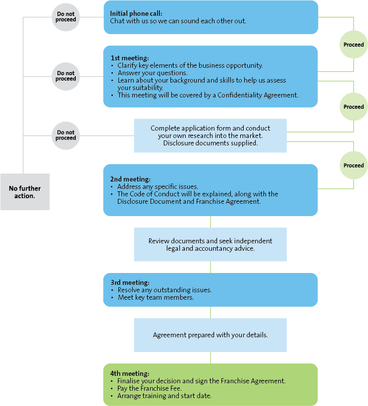
The ProcessHow to Become a Part of the Select Group

Process flow chart

Now it's up to You.
Join Our Winning Team Today.

Contact us for more information:

This site is protected by reCAPTCHA and the Google Privacy Policy and Terms of Service apply.

International Franchising of the Year – 2017
Master Franchise of the Year – 2005, 2011, 2017
Home Services Best Franchise System – 2012, 2017